
How should a digital space for mourning be designed in order to meet psychological needs while enabling new forms of mourning and connection in a displaced society?
Traditional mourning spaces like cemeteries and altars are losing their relevance. People move away from their hometowns, family structures change, and fixed places of remembrance are visited less frequently. Sociologist Thorsten Benkel calls this the "delocalization of grief". At the same time, existing digital tools for mourning either feel clinically sterile or rely on ethically questionable approaches like AI-generated avatars of the deceased. The gap is clear: no existing tool meaningfully translates the psychological complexity of grief into a calm, non-prescriptive digital experience.






Research Foundation
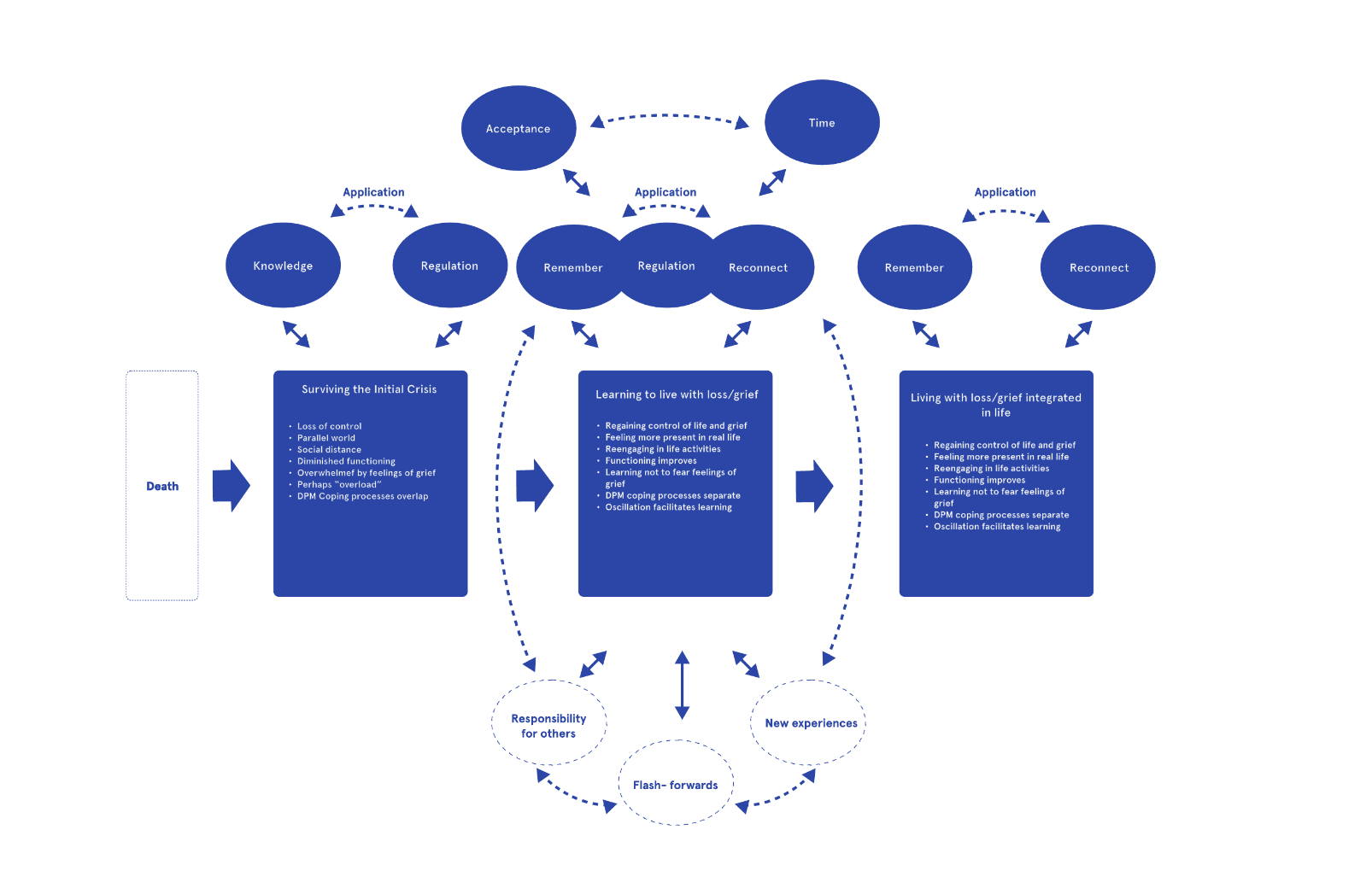
The process began with an extensive literature review spanning grief psychology, cultural anthropology, and Human-Computer Interaction. Rather than moving straight to design, the research phase was about understanding how grief actually works before deciding how to support it. A central theoretical anchor was the Dual Process Model of Coping with Bereavement by Stroebe and Schut (1999), which frames grief not as a linear sequence of stages but as a dynamic oscillation between loss-oriented processes like remembering and confronting pain, and restoration-oriented processes like adapting to change and rebuilding daily life. This model shaped every design decision that followed.
From Research to Design Theses
The findings were synthesized into four working theses with concrete design implications: that grief is individual and non-linear; that ongoing bonds and rituals matter deeply; that grief is increasingly detached from physical places; and that technology in this context raises real ethical questions around privacy and autonomy. These theses then shaped two detailed user scenarios, Lukas grieving a distant father and Mira processing the sudden loss of her best friend, which grounded every interaction model and feature decision in real emotional contexts rather than assumptions.
Device and Interaction Decisions
One of the most deliberate early decisions was choosing the laptop as the primary device, despite smartphone usage being statistically more common. The reasoning was straightforward: grief requires intentional space. Opening a laptop, sitting down, entering a dedicated environment mirrors the logic of ritual in a way that scrolling on a phone simply does not. This decision also led to the second key element of the project: a sensory cushion connected via USB. Placed on the abdomen during breathing exercises, it provides haptic feedback synchronized with an on-screen animation, creating a loop of visual, tactile, and physical regulation grounded in clinical research on diaphragmatic breathing.
Design Exploration
Two visual routes were explored and rejected before arriving at the final direction. The first centered on a breathing animation as a unifying interface motif, which felt calming but proved too constrained for practical UI placement. The second introduced an expansive landscape background evoking transcendence, which was emotionally resonant but visually overwhelming and crowded out the personal content that sits at the heart of the tool. The final aesthetic grew out of both explorations: a clean, gradient-based interface in blue and green tones with translucent elements that leave visual space for the user's own memories, letters, and artifacts.

Result
The project resulted in a conceptual prototype combining a web application and a physical sensory object, structured around three modes that map directly onto the oscillation model at the core of the research. Remember is a non-linear memory archive where users can upload photos, write letters, and record voice memos. It is designed to support loss-oriented coping without prescribing a fixed sequence or format, so the space adapts to the user rather than the other way around. Regulate is a breathing exercise mode activated by rotating the laptop and connecting the sensory cushion. The screen displays a pulsing animation synchronized with the cushion's haptic rhythm, giving users a physical anchor in moments of emotional overwhelm. Reconnect offers restoration-oriented suggestions for small offline rituals: walks, reflective writing prompts, self-defined practices. It is not prescriptive but provides a soft framework for gradually re-engaging with daily life without suppressing grief. A qualitative user study with 17 participants rated the design an average of 7.4 out of 10 for fit with a digital grief support context, with a median of 8. Responses ranged from "very calming" and "professional and not overloaded" to productive critiques around personalization and data privacy, feedback that directly informed a proposed customization layer for the archive. While longitudinal validation with psychological professionals would be needed to assess therapeutic impact, the work contributes a research-grounded framework for emotionally sensitive digital services, one that prioritizes user autonomy, ritual flexibility, and non-linear interaction over prescriptive healing narratives.
